Skip to content

My notes

Noen notater samlet fra yammer o.a.:

Teknologi

Webservices

  • Enunciate
  • Jersey
  • CXF
  • Spring ws
  • jax-ws

...not Axis/Axis2

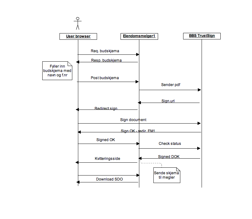
TrustSign

Anders