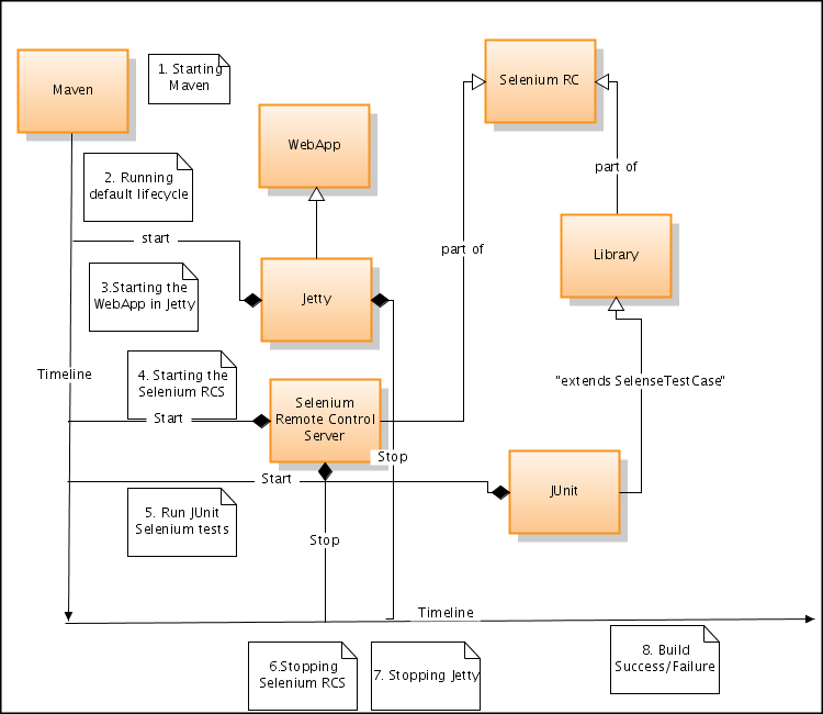
Setup for Selenium on CI using Maven, Jetty and JUnit

Note!The setup is version dependent! (not for JUnit)
Junit:
<dependencies>
...
<!-- Junit -->
<dependency>
<groupId>junit</groupId>
<artifactId>junit</artifactId>
<version>4.5</version>
<scope>test</scope>
</dependency>
<!-- Selenium -->
<dependency>
<groupId>org.openqa.selenium.client-drivers</groupId>
<artifactId>selenium-java-client-driver</artifactId>
<version>1.0-beta-1</version>
<scope>test</scope>
</dependency>
...
</dependencies>
Plugins:
<build>
<plugins>
<plugin>
<groupId>org.mortbay.jetty</groupId>
<artifactId>maven-jetty-plugin</artifactId>
<version>6.1.10</version>
<configuration>
<scanIntervalSeconds>10</scanIntervalSeconds>
<stopKey>foo</stopKey>
<stopPort>9999</stopPort>
</configuration>
<executions>
<execution>
<id>start-jetty</id>
<phase>pre-integration-test</phase>
<goals>
<goal>run</goal>
</goals>
<configuration>
<scanIntervalSeconds>0</scanIntervalSeconds>
<daemon>true</daemon>
</configuration>
</execution>
<execution>
<id>stop-jetty</id>
<phase>post-integration-test</phase>
<goals>
<goal>stop</goal>
</goals>
</execution>
</executions>
</plugin>
<plugin>
<groupId>org.codehaus.mojo</groupId>
<artifactId>selenium-maven-plugin</artifactId>
<version>1.0-rc-1</version>
<executions>
<execution>
<phase>pre-integration-test</phase>
<goals>
<goal>start-server</goal>
</goals>
<configuration>
<background>true</background>
</configuration>
</execution>
</executions>
</plugin>
<plugin>
<groupId>org.apache.maven.plugins</groupId>
<artifactId>maven-surefire-plugin</artifactId>
<version>2.4.2</version>
<configuration>
<!-- Skip the normal tests, we'll run them in the integration-test phase -->
<skip>true</skip>
</configuration>
<executions>
<execution>
<phase>integration-test</phase>
<goals>
<goal>test</goal>
</goals>
<configuration>
<skip>false</skip>
</configuration>
</execution>
</executions>
</plugin>
</plugins>
</build>
Selenium tests can be recorded, exported to Java code and used without any major changes.
The test below has been sligtly changed.
package tutorial;
import org.junit.Test;
import com.thoughtworks.selenium.SeleneseTestCase;
import org.junit.Before;
import org.junit.Ignore;
public class IndexActionTest extends SeleneseTestCase {
@Before
public void setUp() throws Exception {
setUp("http://localhost:8080/", "*chrome");
}
@Test
public void testNew() throws Exception {
selenium.open("/coolapp/index.action");
selenium.waitForPageToLoad("1500000");
selenium.isTextPresent("Welcome, World!");
}
}