Group 1 - How to scale
H3. Intro
How to scale
- Break-down problem categorization/strategies
- Classloaders
- HTML 5
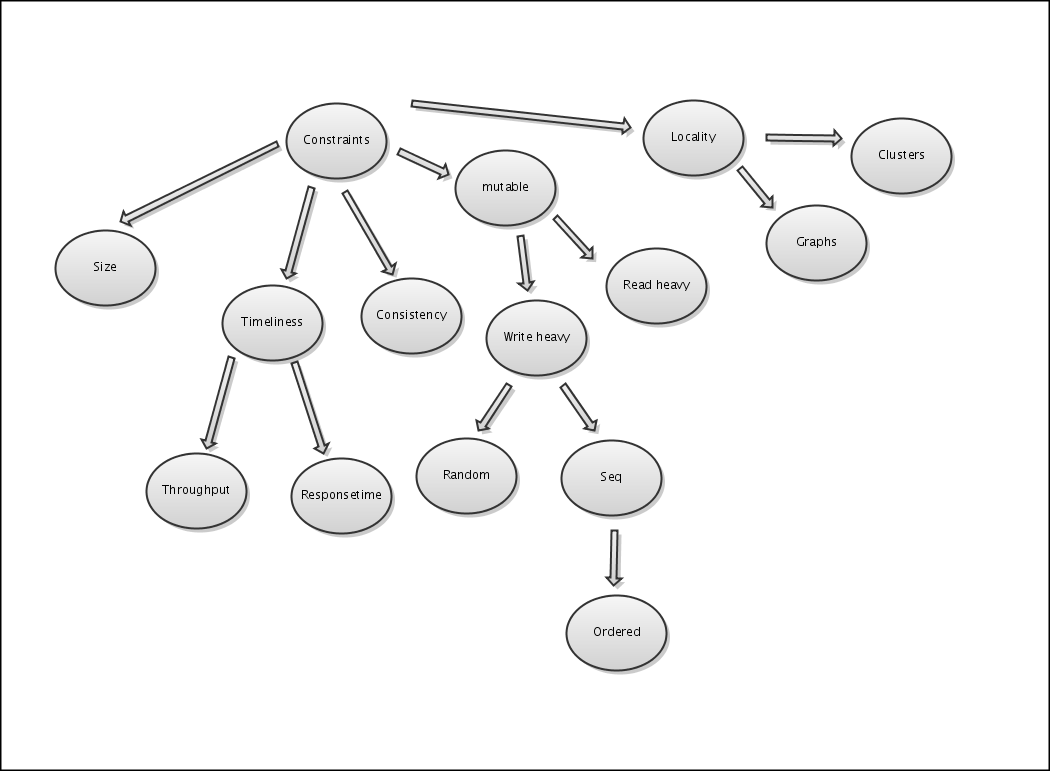
Constraints that will affect the way you can scale:

There are a lot of ways that you can scale. In order to reduce the problem we used a case.
Order Matching.
- Large Scaøe broadcast
- Deliver at least one
- Ordering
- Loss
- Wo Loss
Basicly we want to partition each ticker on a seperate machine.