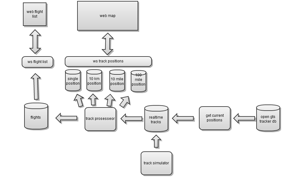
| OpenGTS |
existing opengst system used for reading real tracks from trackers |
|
| get current opengts positions |
process the read current positions into the temporary position list |
|
| Track simulator |
make simulated drones flying |
Add a process for each drone that refresh new positions every 10 seconds on server |
| aukegts real time tracks |
list of current positions, both simulated and real positions |
|
| Track processor |
process the current tracks |
|
| Flights database |
database storage for individual drone flights |
|
| single positions |
current positions for one by on drone |
|
| 10 km positions |
summarized position for all drone with and area of 10 km |
|
| 10 mile positions |
summarized position for all drone with and area of 10 mile |
|
| 100 mile positions |
summarized position for all drone with and area of 100 mile (maybe bigger, we see how it looks |
|
| ws get positions |
retrieve positions with a current view |
Request and plot the positions into the current map view every 10 second |
| ws get flights |
retrieve a flight list for a certain area at a certain time |
|
| web map |
google map showing positions |
|
| web flight list |
select and view a list of flights (select on area and time frame ) |
To be specified |