Skip to content
Cantara Wiki
EDR - Pattern diagram
Initializing search
Cantara/wiki
Home
Projects
Knowledge Base
Community & Events
Operations
GitHub Repos
GitHub Repos
Archive
Cantara Wiki
Cantara/wiki
Home
Projects
Projects
Whydah (IAM/SSO)
Whydah (IAM/SSO)
2.0-alpha-1 release notes
3.Party Access Providers
3 år med Whydah-utvikling - tabber, flaks og dyktighet
3part token whydah inner workings
AWS Provisioning
Activities
Advanced ACL using graph database
Agenda Whydah workshop 23-24jan
Application Authentication
Application Data Structures
Application SSO scenario
Application configuration
ApplicationCredential
ApplicationData
ApplicationToken
Applications.json
Applications_json
Architecture Overview
Audit
Authenticate on-behalf of application
CRMService
Certificates
Contributing to Whydah - demo and test installation
Contributing to Whydah
Cookie handling
Core design requirements and Whydah support
DEFCON - System threat mechanisms
Development and test FAQ
Docker installation of all whydah modules
Docker strategy
Docker swarm test
Dot syntax for Franchise organization graph example
Dot syntax for Production company graph example
Dot syntax for combined graph example
Dot syntax for stores graph example
ER-diagram for persistent entities
Example Whydah 2.1 installation Cantara QA
Facebook configuration
Getting started
High Availability and Scalability
Historic release documentation
Hvordan burde en brukerdatabase se ut i 2015
IAM for multi-tenant applications
IAM_MODE
InetOrgPerson - LDAP Usage
Install OpenLDAP for UIB
Install UserIdentityBackend - devtest
Install UserIdentityBackend on Ubuntu
Install UserIdentityBackend
Installation and configuration of ApacheDS for Whydah
Installing Whydah
Integrating with Whydah
Integration formats and endpoints
Integration tutorials
Integration with LDAP and Active Directory
Internal authentication and authorization in Whydah
Key Whydah Data Structures
Load test Whydah 2.0-rc-1
Load test Whydah 2.0 rc-2
Mutiple backend repositories scenario
New provisioning and deployment strategy
On-behalf-of relations
Password management
Planning and modelling access strategies
Powershell trial and error
Prod setup in sso.altrancloud.com
Role Based versus Attribute Based Access Control and Whydah access design
SSOLoginWebApp HA configuration (AWS ELB and Apache front)
SSOLoginWebApp - SSOLWA
STS
Security
SecurityTokenService HA configuration (AWS EC2 Hazelcast)
SecurityTokenService (STS) API
SecurityTokenService - STS
ServiceDocTemplate
Statistics Collector Service-Interfaces
Statistics Reporting Service-Interfaces
StatisticsService-ClientLibrary
StatisticsService
TestWebApp
Testdata
Testing with Tokenservice testpage
TokenIds in URL and not in headers
UAS configuration tags
UAS
UIB Data storage - persistence
UIB services (API)
UIB tests
Usage scenarios
Use of LDAP servers in Whydah
User Administration
User Authentication
User Data Structures
User SSO scenarios
User Single Sign-On
User authorization
User directory strategy
User groups
User import and export
User self-service
UserAdminSerice - impementation
UserAdminService Interfaces
UserAdminService - UAS
UserAdminWebApp - UAWA
UserAggregate
UserCredential
-UserData-
UserIdentity LDAP mapping
UserIdentity
UserIdentityBackend - UIB
UserToken XPATH Examples
UserToken
Why choose Whydah?
Whydah 2.0 - Release Log
Whydah 2.1 - ApplicationModel and Administration APIs - Release log
Whydah 2.1 - Release Log
Whydah 2.10 - Release Log
Whydah 2.11 - Release Log
Whydah 2.12 - Release Log
Whydah 2.13 - Release Log
Whydah 2.2 - Encrypted tokens and high security applications
Whydah 2.2 - Release Log
Whydah 2.3 - DEFCON and handling installations under attack
Whydah 2.3 - Release Log
Whydah 2.4 - Release Log
Whydah 2.5 - Release Log
Whydah 2.6 - Release Log
Whydah 2.7 - Release Log
Whydah 2.8 - Release Log
Whydah 2.9 - Release Log
Whydah 2.* - Release log
Whydah 3.0 - Encrypted tokens and high security applications
Whydah 4.0 - DEFCON and handling installations under attack
Whydah - API authentication tutorial
Whydah Administration Questions
Whydah Architecture
Whydah Client SDK
Whydah Contributors
Whydah Docker packaging strategy
Whydah FAQ
Whydah Key Features
Whydah Modules
Whydah OpenLDAP Docker image
Whydah Presentations
Whydah Releases
Whydah - Session validation tutorial
Whydah Typelib
Whydah UserAdmin for 3. party applications.
Whydah and Websockets
Whydah deployment alternatives
Whydah development environment installation
Whydah helper scripts
Whydah infrastructure recommendations
Whydah Key Features
Whydah load tests
Whydah production setup
Whydah Releases
Workshop Whydah 2015-1
Workshop Whydah 2015-2
Workshop Whydah 2016-1
Workshop Whydah 2016-2
applicationTokenID
config of smsgw
userTokenID
Java Auto-Update & ConfigService
Java Auto-Update & ConfigService
Agent pattern diagram
Agent pattern
ApplicationConfig for groups of clients
Authentication and autorization
ConfigService APIs
ConfigService Admin API
ConfigService Dashboard
ConfigService
Installing ConfigService Dashboard
Java-Auto-Update and ConfigService Home
Java Auto-Update
MJAUU - My JAU Updater (Update the Java-Auto-Update itself )
Preregister Client with specific ApplicationConfig
Send logs to CloudWatch
Blitz
Blitz
1. Installation Choices
2. Getting Started
3. Running Blitz
4. Memory Usage
5. Administration
6. Appendix A - Storage Models
7. Appendix B - Configuration Variables
Blitz FAQ
Blitz JavaSpaces Installer V1.0
Blitz JavaSpaces (Pure Java Edition) 2.0fcs
Blitz Wiki - Home
Can I View the Entry's in a Blitz JavaSpace?
ChangeLog
Dashboard is showing inaccurate or negative instance counts - whats wrong?
Documentation
Example
How can I empty a Blitz instance?
I'm getting OutOfMemoryErrors, what should I do?
Installation
Jini Distributed Lock Manager
Jini Exporter
Jini JNDI
Lookup.java
My Entries are expired, why is the dashboard still showing active instances?
Navigation
Overview
Screenshots
Statistics
Taker.java
TestEntry.java
Tools
What about all those configuration variables?
Where is the documentation for FIFO?
Writer.java
Blog
Blog
[Blog] Established Blitz Wiki
ACS (Competence System)
ACS (Competence System)
ACS Availability and Allocation Module
ACS Infrastructure recommendations
ACS Installation
ACS Sharepoint Components
Adding a new Profile as Admin
Additional information
Automatic Configuration Of Development Environment
Azure HA Deployment
Database Model
Deployment of the CVAPP code.
Faq
Installation
Last ned flere CVer samtidig
Last ned én CV med forhåndsvisning og mulighet for justeringer
NAG Mail
Norwegian User Manual
Redigere din personlige info
Redigere en CV-profil
SOLR Integration Search Examples
SOLR Schema
Scratchpad
Solr Search
System documentation
User manual
Working with Solr
Workshop - Competence and Skill management
Workshop på skills og skillmanagement 17.6 2013
HTTPLoadTest Baseline
HTTPLoadTest Baseline
Enterprise Domain Repository
Enterprise Domain Repository
Open Source: EDR - Enterprise Domain Repository Blog from January, 2021
Data Mapping Extension
Data Mapping in EDR
EDR - Moderator
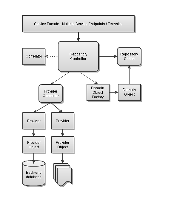
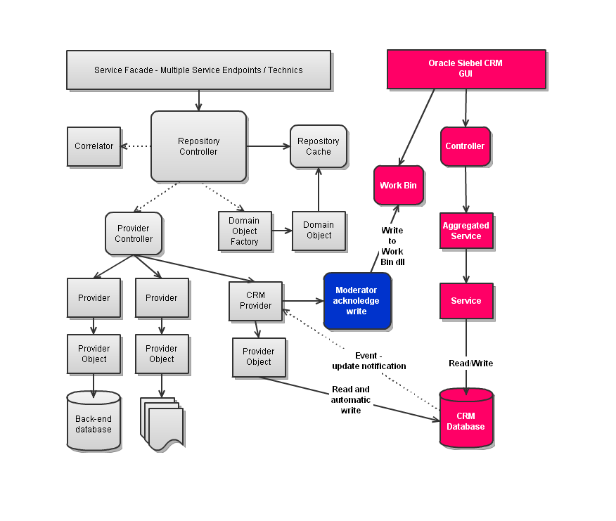
EDR - Pattern diagram
EDR - Pattern diagram
Table of contents
EDR Concept
EDR Concept with Silo System integration
EDR - The details
Enterprise Domain Repository - Home
Examples
Extentions - Advanced Scenarios
FAQ
Mailing lists
Merge Strategy Pattern
Open-ended Integration Merge Pattern
Pattern Description
Qi4j EDR implementation
Recording Command Pattern
EDR-MDS FAQ
EDR-MDS a SOA Master Data Management Service
EDR MDS is too complex..
EDR-MDS presentations
EDRMDS - a less is more approach to SOA Master Data Management
Enterprise Architecture - Semantic Information Models
Glossary
I do not want to introduce a single point of control or failure
Index
JavaOne Agenda
JavaZone Agenda
Laws of SOA
Master Data Management
Master Data Service (MDS)
Master Data
Navigation
Presentation Repository
Real Time Enterprise
SOA Hype Chart
SOA Maturity Models and EDR-MDS
Simplification is king, lets simplify instead...
System Strategy
What is the difference between EDR and EDR-MDS
EDRMDS
Evolving Service Adapter
Evolving Service Adapter
Open Source: Evolving Service Adaptor (Evolving Service Endpoint) Blog from March, 2021
Evolving Service Adapter Home
Backward Compatibility Tester
Backward Compatibility Tester
Backward Compatibility Tester Home
MActor
MActor
MActor Downloads
LDAP Client
LDAP Client
2011-08-05 Workshop
Apache DS-notater fra ICS
Arkitektur og teknologivalg
Backlog
Copy of Bruker-strukturer
Copy of LDAP for tilgangskontroll og autentisering
Copy of Vedlikeholde partnere og brukere
GUI
Import av LDAP schema
Infrastruktur
Issues på testserver
Konfigurasjon
LDAP Client Home
Stories - behov
Drone Radar
Drone Radar
20.04.2015 - Joomla - First Site Setup
Add a process for each drone that refresh new positions every 10 seconds on server
Add map to joomla site
Client position Map
Comment from leif 26.3.2015
Comment leif 27.3.2015
Development tasks and sprints
Dialog team 30.3.2015
Drone Server Info
Drone radar design
Droneradar
Dronerader blir stiftelse
Existing gps trackers usable for the drone radar system
General documentation and testing
Gps tracker technology
How to deploy the site
How to register my tracker to site
How to run drone on localhost for develop - 4.1.2015
How to test drone on Server Demo - 4.1.2015
Integrate with openGTS data
Jommla front end main specification
Layers and summarized positions
Main service layout
Making a "tail" for moving
Meetings minutes
Møte Stig, Leif og Sporingspartner (Solberg) 4.3.2015
Møtereferat 06.04.2015
Next step simulation, make and save flights
OpenGTS demoserver
Oppstartsmøte marienlyst (Drammen) 10.3.2015
Overall design figure
Prosjektmøte mandag 13.04.2015
Request and plot the positions into the current map view every 10 second
Service calls
Show drone identity
Site concurrency and scaling capacities
Skype Tommy og Leif 5.3.2015
Skype Totto og Leif 5.3.2015
Skype start sprint meeting 2015.4.13
Skype team meeting 10.4.2015
Skype team meeting 2015.04.17
Skype team meeting 2015.04.21
Skype team meeting 2015.04.28
Skype team meeting 6.4.2015
Sprint 1
Sprint 2
Terry and Stig adding droneradar24 comment 20.4.2015
Test system using mobile phones for tracker
Thai and Tommy tracker recording testing
To be documented
Track processor
Track simulator
Tracker simulations
Web page for register and update tracker info
IoT
IoT
Home
IoT - Actuators
Knowledge Base
Knowledge Base
Software Architecture
Software Architecture
A software architect is a part-time Archeologist
Above all, do no harm
Aggregate
Agile and Software Architecture
Agile architecture - recommended reading
Anti-agile architecture choices
Architect categorization
Architect qualities
Architect roles and responsibilities
Architect training guide
Architectural drivers
At-least once semantics
Batch-oriented Architecture
Bridging the gap between developers and architects
CASE 1 - why do we might want to do this?
CASE 2 - why do we might want to do this?
Clear and consistent responsibility power all great architectures
Clients of the domain model
Cloud Home
Communication channels in a learning organization
Communication vs Technology focus
Consistent and balanced decisions
DDD friendly architectures
Database categories explained
Document the software architecture
Domain-Driven Design (DDD) in practice
Domain-Driven Design (DDD)
Domain Object Types
Domain Service
Domain objects having dependencies to services
Entity
Erik's core dump
Factory
Helper code as separate projects
High reads in the middleware
Implementing Report functionality with Domain-Driven Design
Laws for Organization Architects
Laws for Project Architects
Learning circle
Learning organization
Micro services
Microservices
Neo4j deployment alternatives
NoSQL alternative to RDBMS - CRUD app
Oracle-killer
Organizational Architect
Package structure and layers
Persistence in the Web 2.0 - Enterprise 2.0 context
Principles for clear and consistent architecture
Principles for data collection in a sensor network
Product Architect
Project Architect
Reporting on duplicated data
Reporting
Repository
Resources
Scalability and HA requirements for distributed systems
Scalability - where, what and how to scale
Scaling high computation load wrt. the middleware
Security requirements for distributed systems
Separating domain objects from persistence infrastructure
Software Architecture Knowledge Management Home
Software Orthogonality
System architecture
Tech lead
The Cost of reuse versus duplication
The right tools for the job
Thou shall always revisit the architecture axiom - Clear and consistent responsibilities powers all great architectures
Thou shalt always be ahead of the project and know the risks and challenges before they arrive
Thou shalt always revisit the architecture axiom - Clear and consistent responsibilities powers all great architectures
Thou shalt be hands on
Thou shalt be kept accountable for all architectural decisions
Thou shalt lead by example
Thou shalt make consistent and balanced decisions throughout the project
Thou shalt never default to silver bullets or magic
Thou shalt never forget that your day is 80% communication and 20% technology
Thou shalt never micromanage project decisions
Thou shalt revisit and evaluate previous decisions
Thou shalt sit and work together with the team - Thou art an integrated part of the team
Thou shalt strive to build a learning organization and culture
Thou shalt strive to create a learning culture
Thou shalt strive to find and understand your limitations
Thou shalt support and maintain functional and business data building blocks and communicate these to projects
Tre-lags monolitiske web-applikasjoner
Typical micro service technology stack (java)
Ubiquitous Language
Use levels to group components according to functionality
Value Object
What architects can do to help create a learning organization
What is software architecture?
client
complex data
high reads
high writes
lightweight architecture
middleware
scale complex data in the client
scale complex data in the database layer
scale complex data in the infrastructure layer
scale complex data in the middleware layer
scale complex data in the os & cloud layer
scale complex data in the server code layer
scale high processing or high computational in database layer
scale high processing or high computational in the client
scale high processing or high computational in the infrastructure layer
scale high processing or high computational in the os & cloud layer
scale high processing or high computational in the server code layer
scale high read in the client
scale high read in the database layer
scale high read in the integration layer
scale high read in the os & cloud layer
scale high read in the server code layer
scale high write in the client
scale high write in the database layer
scale high write in the infrastructure layer
scale high write in the middleware layer
scale high write in the os & cloud layer
scale high write in the server code layer
scale large data in the client
scale large data in the database layer
scale large data in the infrastructure layer
scale large data in the middleware layer
scale large data in the os & cloud layer
scale large data in the server code layer
Enterprise Architecture
Enterprise Architecture
KM: System of Systems Architecture Blog from October, 2020
ATaCAAS Results
Activities
Anders Norås
Atom for Event-Driven Systems
Auto-Taxonomy Implementation
Auto-Taxonomy Tools
Auto-Taxonomy and Categorization As A Service (ATaCAAS)
CASE 2 summary
CASE2 - Reusabillity of domain objects in the enterprise
CASE3 - Methodology and tools in the enterprise
COP Testing (Michael)
COP and Qi4j FAQ
Code generation - good or bad?
Composite Object Programming and Qi4J observations and notes
Composite Object Programming
Constraints and validation
DSL
DSLs as Object extensions
EDR - Data Management taken seriously
Emerging Technologies - the future of enterprise pojos
Enterprise Applications
Enterprise Architecture
Enterprise POJO Tweet stream
Enterprise POJO
Enterprise requirements (aka. The Mountain)
Ferris' notes from part 3
Ferris' notes from part 4
Ferris' notes to Rickard's talk
GeekCruise Agenda
GeekCruise Notes - Part 3 - DSLs, SQL
GeekCruise Notes - Part 4 - Mountains and EDR
Glossary
Helping developers
Hot topics and tough challenges for the Geek Cruise workshop
HotChanges
Infrastructure on the cruise
Johannes Brodwall
Kjartans notes from Rickards talk
Knut Vidar's DSL notes
LAMP
Lambda architecture
Michael Hunger
Modifiability
Navigation
Observation from OC
Our Heroes
Participants
Persistence
Photos from the cruise
Preparations
Presentation Repository
Publications
Qi4J, EDR, AOP resources
Qi4j - Getting familiar with the new building blocks
Qi4j - Why Qi4j is the coolest thing in programming since OO
Qi4j adoption - some conclusions
Qi4j ordering concern stack and call stack revisited (Rickard - this is homework for you...
REST
Recap
Rickard Öberg
Roles versus mixins
Ronnies Thoughts
Semantic Information Models
Semantic Process Models
Semantic System Models
Sergeis thoughts
Simplicity
Statistics
Stigs seaSick notes
System of systems Architecture
The holy grail of software integration
The need for Enterprise Pojos
Understandability
WayOnward
What do I need to do to join the cruise?
What is the right balance between separation of concerns and fragmentation?
Work in Process - data mapping
Wrap up and ideas for future work
introducing qi4j into existing apps
Øyvinds workarea
Open Web Services & SOA
Open Web Services & SOA
A software architect is a part-time Archeologist
A2A
ACS
Access Manager (AM)
Aggregated Core Services
Aggregated Core Servives
Alignment of Business Intelligence and Service Oriented Architecture
Alignment of Enterprise Search Platforms (ESP) and Service-Oriented Architecture
Application 2 Application Services
Application to Application Services
Architecture Principles and Axioms
Architecture
Are there alternatives to this SOA Service Categorization? Which?
Availability Over Consistency
Build to excel, buy to support
Business Intelligence (BI) and Enterprise Search in a Service Oriented Architecture Strategy
CS
Case - Return Of Investment of a company internal strategic knowledge initiative
Categorized Services Pattern
Command Pattern
Core Services
Data Processing
Data Warehouse (DW) and Business Intelligence (BI)
Democratic Master (DM)
Design-Time Governance - SOA Design Rules FAQ
Design-Time Governance - SOA Design Rules
Design-Time Governance for A2A Services
Design-Time Governance for ACS Services
Design-Time Governance for CS Services
Design-Time Governance for H2A Services
Difficult to develop and test portlets _out of context_
Distributed IAM checklist
EDR-MDS - Real Business Value Delivered - Business Cases
EDR Simple Master Mapping
Enterprise Architecture (EA)
Enterprise Domain Repository Pattern
Evolving Service Endpoint Pattern
Evolving excellent IAM People
Example solutions combining Service-Oriented Architectrure, Business Inteligence and Enterprise Search Platforms
From EA to SOA (and back)
Generating OpenESB artifacts with Maven 2
Getting Started with SOA
Glossary
Governance
H2A
High coupling in portlets and portlet container
High evolve ability and changeability costs
High round-trip cost when developing portlets
HotChanges
How? Eventing?
How does this SOA relate to Guerilla SOA?
How does this SOA relate to Mark Little SOA
How does this SOA relate to REST
Human 2 Application Services
Human to Application Services
Hva gjør tjenesten?
I don't think I understand what's meant with law 4 and 5 (I understand the words, but not what you want people to do and when)
I think I agree with law 3, Establish service ownership and Key Performance Indicators for your services, but an example of a KPI would be helpful
I think I agree with law 8, Security is not optional in SOA, but I don't understand what you mean by it yet
Identity Management (IdM)
If your portlets share more than 2-4 global parameters, you are getting into trouble
In SOA - Is my customer the same entity as your customer? Is my product list the same as your product list? In which situations?
It is all about the data
Last Attribute Update Wins (LAUW)
Law 1 and 2 - Does this mean that you recommend small, fine grained services?
Master Changed OOB-Update Remaining Sources (McOOBURS)
Master Data Management Notes
MasterPerAttribute
Metadata
Mini-Case - Analysis of email traffic - Data warehouse or enterprise search platform?
Navigation
No strategy for versioning and multi-versioning
OW SOA empowered Shipbrokers
Old front page
One portlet does it all
Our Heroes
P1. A service shall have one named owner
P2. A service shall provide documented business value
P20. All services shall be in the service universe
P21. A service shall be categorized (OW SOA category)
P22. A service shall have an "authentication, authorisation, endpoint strategy"
P23. A service shall document its Service Level Agreement SLA (response time, availabillity++)
P3. A service shall do one only thing, and one thing well
P30. A service shall have a versioning strategy (ACS, CS)
P31. A service shall provide for audit and monitoring of service usage
P32. A service shall document its Service Level Agreement SLA (response time=30ms, availabillity=99.995%)
P4. A H2A service (webpart or portlet) shall be an independent component
P40. A service shall provide at least one Evolving Service Endpoint
P41. A service shall provide heartbeat and traffic monitoring
P42. A Core service shall have orthogonal functionality
P5. A H2A Service (webpart or portlet) shall be a part of a bigger whole, not trying to dictate other H2A services
P6. A H2A service shall not have internal workflow
P7. Too generic webparts or portlets shall be avoided
P90. A service shall have a documented coupling to the contractual and requirement for service usage
PAB
Pattern Wiki Template
Policy Advisory Board
Portal strategies
Portlets grow huge and complex
Presentation Repository
Publications
Real SOA versus REST
RecommendedReading
Recording Command Pattern
Recording Proxy Pattern
Relationship to other SOA strategies FAQ
Requirements for container application
SOA Community Home
SOA Patterns
SOA - Service Categorization FAQ
SOA - Service Categorization
SOA - Services and service invocation
SOA for Architects
SOA for Developers
SOA security and IAM
SOA
SaaS BI Comparison
Scalability Axiom no 1 - Utmost scalability
Scalability Axiom no 2 - CAP theorem
Scalability Axiom no 3 - Divide and Conquer
Scrapyard
Seamless integration of JAX-WS and Spring Framework
Search-driven Business Intelligence
Security Token
Self Monitoring Service Pattern
Service Assembly Pattern
Service Categories
Service Categorization - Real Business Value Delivered - Business Cases
Service Dialect Adapter pattern implemented as JAX-WS handler
Service Management, Operations and Monitoring
Service Manifest FAQ
Service Manifest
Service Oriented Architecture FAQ
Service Oriented Architecture Forum
Service categorization and SOA patterns 911
Smart Service Proxy Pattern
Software Design
Source Code
Statistics
Successful IAM Person
SurrogateMaster
Synchronization
The Laws of SOA
The laws of SOA FAQ
The most common portal project mistakes
Tightly coupled and big-bang deploy and production, error-prone processes
Too generalized portlets
Traditional Single System Master
Unclear responsibility and definition of services..
WebServices can lead to function oriented services, while REST can lead to a resource oriented architecture. Are both SOA?
What does it mean to "provide great service"?
When do I need to start thinking about Service Categorization?
out-of-bounds updates
Agile Development
Agile Development
Agile Methods & Practices
Agile Methods & Practices
About failing agile projects
Agile 2.0 in the real world (TBA)
Agile 2.0
Agile Communities
Agile Individuals
Agile Maturity
Agile Maven quickstart
Agile Mindset and Methodology
Agile Organizations
Agile Project Communication
Agile Project Management vs Agile Product Management
Agile Software Development Home
Agile Tragedy - the agile practitioner visits the wine store
Agile projects and contracts
Agile
Backlog
Common reasons for agile project failure
Crystal Clear
Daily Standup meeting
Evo
Extreme Agile
Finally, an Agile test strategy! (that works)
Jira Planning, reporting and monitoring
Kanban
Lean
Mapping Jira Concepts to Scrum and version strategy
Planning Poker
Pomodoro
Presenting Scrum for project managers
Roles in agile testing
Scaled Agile Framework
Scrum
Sprint planning
The Planning Game
User Story Mapping
Using Jira for agile development
Waterfall - why and why not?
What is Agile 2.0? Isn't 1.0 enough?
XP
Testing
Testing
Choose a test strategy
Code and Test Structure when Consuming WebServices
Code coverage using Surefire, TestNG, Jacoco and Sonar
Code coverage using Surefire, TestNG, Jacoco and Sonar
Code-centric test tools
Comments from JigZaw frontpage
General test theory
How to combine JigZaw with the V-model
How to test remoting in-process
How to use JUnit Categories to implement JigZaw
How to use TestNG groups to implement JigZaw
How to use Unitils for data-driven regression testing
Introducing JigZaw in your organization
JMS Testing according to JigZaw
JMeter configuration
JMeter pom.xml
JMeter tutorial
Jetty in a test
JigZaw Categorization Matrix
JigZaw Design Principles and Drivers - OLD
JigZaw Design Principles and Drivers
JigZaw FAQ
JigZaw Intro
JigZaw Introduction
JigZaw Multidimensional Test Categorization
JigZaw TODO
JigZaw Test Levels
JigZaw TimeLine 2
JigZaw Timeline 3
JigZaw Verktøy
JigZaw as architecture improvement enabler
JigZaw principles applied to test maintenance
JigZaw results from system test
JigZaw timeline
JigZaw
Managing test data
Maven Test FAQ
Other test tools
Performance test tools
Performance test
RDBMS testing according to JigZaw
Record-and-playback test automation
Selenium
Sequence, flow or dispatcher test
Setup for Selenium on CI using Maven, Jetty and JUnit
SysAdmin Test Environment Toolbox
System Test - Level of automation
System Test - Logical Overview
Test Frameworks and Tools
Test groups and phases
Test nomenclature and classification
Test pl_sql - old
Test strategy for Oracle PL_SQL
Test structure and Single-Responsibility Principle
Test structure
Test
Test-Driven Development
TestNG run only database tests example
TestNG vs JUnit
TestNG
Unitils Test class example
Unitils pom.xml example
V-model vs JigZaw
Web Application JigZaw
Web test tools
When to use JigZaw
CI/CD & Build
CI/CD & Build
Build Android projects with Maven
Build C (plusplus) code for multiple platforms with Maven
Build pipeline
C++ rpm pom
CI Feedback gadgets
CI Setup with Jenkins and GitHub
CI Strategies
CI Terminology
CI for grunt projects
CI recommendations
Cargo Cult
Change environment at build-time using profiles
Confluence-based Documentation Release
Continuous Deployment Diagram
Continuous Deployment
Continuous Integration
Deploy AWS Lambda
Deploy application with Java Network Launching Protocol (JNLP)
Deploy application with native packages
Deploy to different environments - run-time
Deploy to different environments
Deploy zip to artifact repo with grunt-maven-tasks
Documentation Release
Download latest Artifact from Nexus
Enterprise Maven Infrastructure
Example JSW and RPM
Example RPM Parent
Executable uber-jar using maven-shade-plugin
Find latest version in NEXUS repo
How to deploy to IBM WebSphere 6.x
How to make the output of a shell command available to Maven?
JSW Daemon Parent POM Example
JSW Daemon Webapp Parent POM Example
Maven Artifact Naming
Maven Assemble and Distribute Artifacts FAQ
Maven Dependencies and Build Stability FAQ
Maven Deploy and Release FAQ
Maven FAQ - backup
Maven FAQ
Maven FUQ
Maven Infrastructure
Maven Other FAQ
Maven Project Terminology
Maven Repository Management FAQ
Maven Webstart - JNLP DownloadServlet
Maven Webstart - static website
Maven and Spring
Maven quick-start FAQ
Maven-based Software Release
Multi-module project with shared release cycle only
Nexus configuration tips
One-click deploy
Organize Maven projects and modules FAQ
Organizing Maven projects
Pull-based Continuous Delivery for Java applications
Pull-based Continuous Delivery with Java and Docker
RPM Deployment with Java Service Wrapper
RPM-based Installation
Recommended directory structure using Subversion and Maven
Release Profile
Release process and agility
Smoother Development with Maven FAQ
Smoother Development with Maven FAQ
Synchronization between Maven repository and RPM repository
System Release Standardization
System release archive
Visualize Maven modules
WebSphere deployment from a CI environment
Webapp deployment from RPM - scratch area
Webapp deployment from RPM
rpm-maven-plugin with multiple modules
Web Development
Web Development
CORS
CSRF
Frontend
Groovy & Grails Topics
HTML 5 Code Camp Documentation
HTML 5 Code Camp
HTML 5 Coding Challenge Apps
HTTP request compression
HTTP response compression and related security exploits
How to debug webapp performance proactively?
How to debug webapp performance reactively?
JRuby
Java Web Application Strategy
Java Web Frameworks
JavaScript
Jetty with pre-populated local HSQLDB
Lightweight Web Application Development
Main class with embedded jetty
REST
Security recommendations for web application frameworks
Standalone angular app with embedded jetty
Start Jetty application with stubbed services
Tech stack for modern frontend
Thoughts on architecture when using HTTP endpoints
Tomcat production setup
W3C Widgets
Web Application Architecture
Web Application Exception Management
Web Application Fragments
Web Application Logging
Web Application Security
Web Design
Web SQL - IndexedDB
Web application container pull deployment
Web development tips and tricks
Web framework security tactics
Web testing
Webapp caching strategy
pom.xml yeoman and embedded jetty
Security & Identity
Security & Identity
Comparison of Identity and Authentication products
Evaluation of HDIV
IAM - Identity and Access Management
IAM Terminology
Identity Management
Incorporating best security practices in development
IoT Security
Java SSL - Keystores
Levels of identity assurance
Security Resources
Security
Standard security measures
Database & Storage
Database & Storage
CouchDB Simple hosted JSON DB for mobile and js apps
Database versioning
How to call Oracle stored procedures from Java
JPA
Logical Requirements to Persistence Products
MS SQL Server
MongoDB migration
Persistence Product Overview
Persistence
Project Structure for Persistence Logic
RestoreDefaultState - Oracle database
SQL
Architecture & Design
Architecture & Design
Just enough upfront design
Typical application architecture
Other
Other
4 plus 1 View Model
A brief history lesion on why we have got HTML5.
A custom performance testing framework
Abstract
Advanced Spring configuration
Agenda - Final
Agenda and CASE
An overview of what we developers struggle with today and how HTML5 can solve parts of those.
Android emulator howto
Android
Articles worth reading
Attackers
Attacks
Audit log
Automated Deployment Resources
Automatic code review
Available native package systems
Basic configuration tactics
Basic error handling
Bridging the gaps-backward compatibility
Builder project
C++ i686 pom
C++ parent pom
C++ x86_64 pom
Canvas
Catch oriented exception strategy
Changes from default installation
Checklist when leaving a project
Choose a coding standard
Choose a documentation strategy
Choose configuration strategy
Classic Spring configuration tactics
Clean code measure overview
Clean code
Code camp challenge
Code organization to support easy removal
Code review
Coding teams
Collections
Command line input windows
Commit Notification
Common Factor list
Company parent pom example for only Java projects
Complete code example from demo
Complete code example in demo
Conditional requests
ConfigService Notes
ConfigService Notes2
ConfigService
Configuration Categorization
Confluence Documentation Template
Confluence resources
Control at System level
Control at Systems level
Control at the application level
Control state
Conventions for org
Copy of Timeline
Data-driven testing
Debug log
Definition of Done
Delivery Team 1
Delivery Team 2
Delivery Team 3
Delivery Team 4
Deployment and Configuration Products
Deployment and Configuration
Deployment strategies
DevOPS and NoOPS comparision
DevOps
Developers - Error handling concerns in service or component systems
Diagram Software
Distributed Revision Control
Dive and conquer tactics
Divide and conquer
Docker
Documentation team 4
Documentation team3
Documentation
Documentation5
Domenestruktur og medfølgende egenskaper - et epos
EMI Server Overview
Embedded ActiveMQ JMS Server (Spring)
Endpoint tests
Enterprise economy versus Project economy
Environment versioning
Environment
Error Categorization example
Error Handling And Exception Management
Error Push Setup
Evaluation HTML5Code Camp
Evaluation of tactics according to organizational drivers
Event-based Logging
Excellent Books
Exceptions easily provoked
FAQ
Feature Branches
Feedback
Ferris' notes from part 2
Flexibility vs complexity trade-off
GeekCruise Notes - Part 2 - Emil presents Neo4J
General development tips
Generic Parent POM Example
Glossary
GreenHopper
Ground level - Pain
Groups and when to run them
Gummy Bears
HTML5 overview
Helper Libraries
How to bridge the gap between Operations and Development
How to do setup and tearDown for a group of tests.
How to start ActiveMQ JMS Broker in a separate process
How to start a new operating system process from Java
How to structure EAR projects?
How to use a zip file to share resources between projects
Improved communication
Index
Input Validation
Installation and Deployment Automation
Issue tracking in the Enterprise
Issue workflow
JaMaCU Deployment Strategy
Java Parent POM Example
JavaSpaces
Jira - notes
Jira usage principles
KM: Software Development Blog from May, 2021
Kjartans notes from Emils talk
License - the short version
Lightning talks
Lightweight alternatives to heavyweight technologies
Log Tools
Logging FAQ
Logging
Make some choices
Mapping between requirements and tests
Maximize value of testing
Measurements and communication
Messaging in the cloud
Methods and Methodologies
Microservices-scalable Front Door
Monitoring
Multi-environment Configuration and Deployment Strategy
Multi-module project with inheritance
Navigation
Only Service Tests example
Open Source JMS Server Comparison
Other
Output Encoding
Package by feature
Participant bio and questionaire
Per-deployment projects
Platform dependent artifacts
Potentially Excellent books
Practices
Pragmatic Programming
Presentation Logic Controller
Presentations and Publications
Product specific solutions
Program detailed - Draft 01
Programming Ethics
Project Inheritance
Project Model and Contracts
Pull configuration from Central Repo
Pull deployment script for Windows
Questions and Answers
Quotes on Complexity
RESTful authentication
Recommended reading
Relational Databases
Repository Management
Requirement tests vs code tests
Resources and required reading
Resources
Retrospectives
Risk Management
Robust smidig utvikling - når resultater er viktigere enn religion
Rules for Developing Robust Programs with Java Exceptions
SSOTicket
Sandbox
Scratch area
Script to download and unpack - Windows
Scrumworks tips
Shutting down via JMX
Simple property strategy
Single-responsibility principle
Skyggedrift
Slf4j and logback for error and debug logging
Smidig20AtSmidig2007
Software Craftsmanship
Spring TestContext Framework
Stage testing
Staged Spring
Start a new JVM from Java
States of a distributed application
Stigs Neo4J notes
Strategies
Strategy concepts and best practices
Structuring packages and contexts
SysAdmin Production Toolbox
Tactics
Team 1
Team 2
Team 3
Team 4
Team 5
Team 6
Technical site and reporting
Technology for Distributed Contexts
Terminology
Testing DB scripts
Testing Data Bound components
Text compare in Windows
The Diary
The intrusiveness blacklist
The new form elements, attributes and input validation.
The new semantic elements (section, article, nav etc..).
Time Tokens
Timeline
Tools and implementation
Tools for data(base)-driven testing
Tools
Upstream-downstream relationship applied to User Stories
User Stories
User documentation for a software product
User ticket solutions
Verify expected behavior instead of looking for bugs
Version Control Strategies for Confluence-based Documentation
Versioning
Video and Audio
WebSockets
Word Documentation Template
Zero downtime deployment with ECS
assembly.xml to create zip with support for config_override
logback.xml example
Agile Release Strategies
Agile Release Strategies
Accept transition costs
Agile Release Strategies Home
Antipatterns
Arguments against releasing often
Asynchronous deployment
Automate releases
Book club system
Build in stages
Build trust
Case studies
Competing system
Continuous deployment
Continuous production
Customer by customer
Database views
Differentiators
Duplicate input
Enhancement project
Facilitate switching
Feature parity
Few releases in production
Follow the workflow
Incremental migration
Input split
Investment in outdated system is waste
Is it necessary
"It won't work here"
Learning curve
Limited release
Limited releases
Live beta
MRP
Migrate on demand
Minimal Deployable Entity
Minimize migration
Minimize releases in production
Navigation
New business
New orders
New product
New user set
Pain relievers
Painless transition
Partial history
Partition the workflow
Patterns
Potentially shippable
Principles and patterns
Product by product
Read only operations
Reducing release costs
Release length - why three months?
Replacement project
Replicated database
Research application system
Safety in rollback plans
Sanity check versions
Scope control and buffer
Scope control
Separate schema modifications from data migration
Shared database
Study existing system
Synchronized database
Synchronous deployment
Tag data
Techniques
The value of Pain
The value of delaying
Trojan Project
Umbrella
User by user
User set by user set
Verify patterns and principles
Verify patterns
Why release often
Workflow by workflow
Workflow tail first
XP2010 Workshop
three months
Knowledge Management
Knowledge Management
A2A
ACS
Architect categorization
Bridging the gap between developers and architects
Business Intelligence (BI) and Enterprise Search in a Service Oriented Architecture Strategy
CS
Cloud Home
Communication vs Technology focus
Cover Your Ass Governance
Data Warehouse (DW) and Business Intelligence (BI)
Data integration
Design-Time Governance - SOA Design Rules FAQ
Design-Time Governance - SOA Design Rules
Enterprise Domain Repository
Functional requirement template
Governance - lessons, reflections and ramblings
H2A
Intro to Enterprise Domain Repository
KPI
Knowledge Management Home
Laws of SOA
Master Data Management (MDM)- strategies and practices
Metadata
Notes from workshop at SOA Symposium
P1. A service shall have one named owner
P2. A service shall provide documented business value
P20. All services shall be in the service universe
P21. A service shall be categorized
P22. A service shall have an "authentication, authorization, endpoint strategy"
P23. A service shall document its Service Level Agreement SLA (response time, availability++)
P3. A service shall do one only thing, and one thing well
P30. A service shall have a versioning strategy (ACS, CS)
P31. A service shall provide for audit and monitoring of service usage
P32. A service shall document its Service Level Agreement SLA (response time=30ms, availability=99.995%)
P4. A H2A service (webpart or portlet) shall be an independent component
P40. A service shall provide at least one Evolving Service Endpoint
P41. A service shall provide heartbeat and traffic monitoring
P42. A Core service shall have orthogonal functionality
P5. A H2A Service (webpart or portlet) shall be a part of a bigger whole, not trying to dictate other H2A services
P6. A H2A service shall not have internal workflow
P7. Too generic webparts or portlets shall be avoided
P90. A service shall have a documented coupling to the contractual and requirement for service usage
PAB
Persistence strategies for the 21 century
Policy Advisory Board (PAB)
Presentations
Real Time Enterprise
SOA Hype Chart
SOA Master Data Management Service
SOA Maturity Models and EDR-MDS
SOA - Service Categorization
Same Old Architecture versus Services
Search-driven Business Intelligence
Search-driven Business Intelligence
Search-driven Business Intelligence
Search-driven Business Intelligence
Service Manifest
Service Template - A2A
Service Template - ACS
Service Template - CS
Service Template - H2A
Service template common
Service templates
Software Development
System Strategy
The Architect - roles and responsibilities
The Champion, the Chief and the Manager
Value Delivered - Business Cases
Value-oriented User Story template
a small note on Governance and cost..
building services the last 15+ years
productivity factor is 5-10 fold among developers
responsible owner is vital
Security
Security
Java SSL - Keystores
Behaviour Focused Architecture
Behaviour Focused Architecture
Application Analysis
Application Analysis
javaagent example
ThinkTank
ThinkTank
KM: ThinkTank Blog from October, 2020
Aggregated Norwegian Software Development blogroller (Norwegian only)
Aggregated Norwegian Software Development blogroller (english)
Norwegian software development twitter community
SearchNavigation
TreeNavigation
.bookmarks
Open Data
Open Data
Avinor flytider
Open Data Home
Puben
Puben
Juleøl testresultater
Juleølsmaking 2010
Juleølsmaking 2011
Juleølsmaking 2012
Juleølsmaking 2013
Juleølsmaking 2014
Juleøltesten 1998
Juleøltesten 2003
Juleøltesten 2004
Juleøltesten 2007
Juleøltesten 2008
Juleøltesten 2010
Juleøltesten 2011
Community & Events
Community & Events
About Cantara
About Cantara
About This Wiki Blog from May, 2021
About Cantara
About the Cantara Wiki
Alternativ forside - magasin edition
Alternativ forside
Announcement banner
CantaraNews
Objectware Community Wiki har blitt en del av Cantara-wikien
OldCantaraNews
Rules and Guidelines
.bookmarks
Platform Engineering
Platform Engineering
About Cantara Champions
Abstract Åpne data – en sky av muligheter
Activities
Analysis Services er nå to ulike tjenester, hvilken skal jeg benytte?
Apache Solr, og hvordan dette brukes hos finn.no
Architects and testing - brainstorming
Architectural building blocks
Architecture progression
Architecture without Enforcement
BDD på iOS?
Back-to-the-future - Extreme Programming
Bedre tester med Groovy
BergenCommunities
BergenConferences
Boost Scrum med Lean tankegang
C2DM, android push notifikasjoner
CASE - Smooby message service
CLSC2012 - invitasjon til oppstartsmøte
Cantara Events and Activities
Cantara på 1-2-3
CiA 2012 - Bridging the gaps
CiA2012Track1
CiA2012Track2
CiA2012Track3
CiA2012Track4
CiA2012Track5
CiA2012Track6
CiA2012Track7
CiA2012Track8
CiA2012Track9
CiA2012Tracks
Clojure - The Secret to Success
Cluod
CocoaHeads Oslo
Communities in action 2011
Communities
Community Calendar - Oslo
Community Logos
Community One, Oslo 2009 April 15th
Community invitasjon - deltakelse på Communities in Action 2010
Company policies
Crash course in Erlang
Data laget
Datadrevet oppfølging av politiske løfter
Deltakerliste Communities in Action 2010
DevOps Norway Meetup
Different NOSQL options
Doomed project? Not so fast!
Edit bubles
Energimerkesystem for NVE (energimerking.no)
Enterprise Domain Repository som integrasjonstrategi
Etterretning og bygging av kunnskapsbaser
Everyday functional programming - experiences from a real world Scala project
FeedBack
Feedback, GeekCruise III
FinnRobertKristensen
Forum
Foundation of Norwegian Software Development Foundation
Full Domain model
GCW
Geek Cruise 2010 - The reusability battle in agile software development
Geek Cruise 23-25 May 2009 - Architects in deep water...
Geek Cruise 23-25 May Photo Gallery
Geek Cruise February 2009
Geek Cruise I, February 2009 - Developer guide to serveriside productivity
Geek Cruise II, 23-25 May 2009 - Architects in deep water...
Geek Cruise III 2009 - Scalability in 2009
Geek Cruise November 2009 - Topic to be decided
Geek Cruise Press Buzz
Geek Cruise September 2009 - The reusability battle in agile software development
Geek Safari 2009
Getting Groovy on the Web and Desktop
Gjennomføringsplan
Gjør Det Selv Prosessmotor for langtlevende prosesser
Go Open 2009 April 16-17th
Gradle vs Maven - Incremental build shootout
Grails på VMware Cloud Foundry
Groovy Collections
Group 1 - Groups of scalabillity problems
Group 1 - *How* to scale
Group 1 - Presentation - Groups of scalabillity problems
Group 2 - Presentation - Scalability "When signals" for software development
Group 2 - Scalability "When signals" for software development
Group 2 - Where to scale....
HTML 5 Code Camp
HTML5 vs Apps Feiring
Hardware
Haskell - Modularity++
Hjelp til JavaZone community stand
HomlmsbuInfo
How can I be available for the development team
How to address scalabillity
How to help ivory tower architects to support agile and productive projects
How to solve business rules in a layered system
Hva kan OWASP gjøre for deg?
Hva ville gjort Cantara-wikien bedre for DEG?
Hvordan få frigitt innelåste datasett
Hvordan hindre at IT arkitekter skaper mere problemer enn de løser
Hvordan utnytte programvarekompleksitet til din fordel
IASA Norge
Ildsjel i Cantara
Info
Intelligente dokumentarkiv - finnes de? - Praktisk bruk av Enterprise Information Integration
Introduksjon til Scala Actors
Invitasjon til Communities in Action 2010
Invitasjon til deltakelse i arbeidsgruppen for utviklerhuset
JavaZone 2009
JohannesBrodwall
Kan vi skape mye mere verdi i softwareprosjekter?
Key discussion points raised during the cruise
Knowledge Wiki's in Practice
Kulere kart på iOS
Kunnskapstinget 2010
LT1 Why movable code matter
LT2 Scaling batch processing - or not?
LT2 Why my company went broke by its own success - a web2.0 start-up story..
LT3 Scalability options in a DB world
LT4 The scalable identity as a clown-fish in the pond of piranhas
LT5 I only care for performance, scalability is just complexity
LT6 Map-reduce - the silver bullet of scalability
LT7 I hate clouds
LT8 Event driven architecture - the scalable middleware or just fluff
LT9 Why everyone should care about scalability
Lenket data og spørbare data - er fem stjerner bra nok?
Linked data og konsumering i praksis
List of participants - Geek Cruise 2009 - May
List of participants - Geek Cruise 2009
Lokasjon og Konsept
Lyntaler
MalaRIA proxy - en av farene ved usikker konfigurasjon
Master worker
Meld meg på CiA 2011
Meld meg på CiA 2012
Middleware versus Process-Compute
Mission impossible? - A large SharePoint solution without custom code
Mobile Apps Conference in Oslo
Mobile Services
More on key-value stores
Målsetninger
Møte 30.8-2010
NNUG Oslo
Navigation
No state
Ny twitter
Nyere forsknigsresultater som er viktige for arkitekten
Nytt i Scala 2.8, ferskt fra scaladays
Når data krysser grenser
OWASP
Old Activities
Ordrebehandlingssystem for Reinertsen byggherre
Organization Architect vs. Project Architect Comparison
Oslo C++ Users Group
Oslo Perl Mongers
OsloCommunities
OsloConferences
P.Kom
Perl - a bit like Ruby, but with a usable object system
Plenumsdiskusjon - Databruk i Glimt-kalenderen
Practical Tips for Rakudo Star
Praktisk bruk av HTTP
Presentation group work, day 1
Presenting OLAP-data using CUBE functions in Excel for fun and profits
Presseklipp
Program CiA 2011
Program Communities in Action 2010
REST er ikke RPC for svarte!
Real-life Node.js. Push-meldinger og nettlesertesting
Registrering av stiftere
Responsive Design
Roll Your Own Lisp, i Groovy, på under 45 minutter
SOA - et fornuftig gjesp?
Scala og Clojure
Server functionality
Shared state
Simple Build Tool
Smidig Coaching
Solid C++ by Example
State til base
State til klient
Stiftelsesinvitasjon
Stigs background
TDD på iOS (live-koding)
Teknisk gjeld i smidige prosjekter
The DCI Architecture - a vision with impact? What impact then?
The Pizza Process
The Saturday night challenge...
Top-3 list of problems an enterprise architect generates
TrondheimCommunities
TrondheimConferences
Using workflow rule engine in plain .NET applications
Veien fra en god idé oppstår i et fagmiljø til suksessrik bedrift
Veien videre for Communities in Action
Vil DU ha et opprettet et space?
What are the three main directions a project needs from the architect?
What every architect should know about scripting languages
When to worry about scaling and how much effort to put into scaling at that point.
Why architects always gets in my face..
Why architects should think about test and deployment automation..
XP Meetup
ZombieTDD
backgroundLeif
champions
engasjer deg i Cantara
key discussions
scalaBin
socket.io
teknOslo
un-conference på Communities in Action 2010
utviklerhuset
ØrjanMarkhusLillevik
Developers guide to server-side productivity and fun with Open Source
pe
IASA Oslo
IASA Oslo
2011-03-02 - HTML5 - muligheter og konsekvenser fra et arkitekturperspektiv
2011-04-11 - Architecting Wicked Problems
2011-05-05 - Architecture Support for Testing
2012-04-18 - New powers at your fingertips (Graph databases in action with Neo4J)
250 Selvbetjente & smidige arbeidsflyter med reell verdi innen 3 år
3 projects FAILed by bad architectural decisions
5 reasons to hate architects and how to fix them
80-20 regelen for prosjektarkitekter
Ansvarligjøring og sporbarhet i arkitekturvalg fremfor visjoner, arkitekturskisser og gode ideer.
Architecting Wicked Problems
Architects as promoters of knowledge and learning culture OVER technology focused gurus and decision makers.
Architecture Analysis
Architecture Documentation
Architecture as an enabler of business strategy OVER architecture driven from product and technology.
Architecture as pro-active balance between project(s) and organization OVER architecture to regulate and standardize.
Architecture suggestions for systems like Altinn
Arkitekt - motivator eller regel-leverandør?
Arkitekten en opportunistisk piccolo på Hotel California?
Arkitektens plass i kastesystemet
Arkitektens rolle i Smidige prosjekter
Arkitekter som pådrivere for kunnskap og kultur fremfor teknologifokuserte guruer og beslutningstakere.
Arkitektrollen og valg av lederstil - Avgjørende for suksess?
Arkitektur som bærebjelke for verdiskapning og lønnsomhet i virksomheten fremfor arkitektur som konsekvens av prosjekter og kode.
Arkitektur som proaktiv balanse mellom prosjekt og organisasjon fremfor arkitektur for regulering og standardisering.
Arkitektur som realisering av forretningsstrategi fremfor arkitektur drevet av produkt og teknologivalg.
Arkitektur som skaper verdi med arbeidsflyt
BBS 20 prosent NoSQL
Bli foredragsholder eller styremedlem i IASA
Bli med i IASA Norge!
Bruk av STRIDE metode for sikkerhetsanalyse
Cloud Psychology - hvordan realisere smarte løsninger
Dagens 10.000 NOK spørsmål
Defining the topic
Demografi
Det er da ikke så vanskelig
Det er flott å være arkitekt
Det intuitivt riktige er ofte feil
En diskusjon om lean, systemsthinking og smidig..
Enklere testing med arkitektur?
Enterprise Identity
Even self-organizing teams must have an architect!
Faglig
Filling the glass - finding and choosing the right building blocks
Forbedre Architecture Kompetanse
Forslag til vedtektsendringer 2019
Forum
G1 - Bruksmønstre facilitator Trygve
G2 - Gjenninnfører vi problemene med tykke klienter? Facilitator Ove Jordbakke
G3 - Sikkerhet Facillitator Bjørn Nordlund
G4 - Krav - åpne API Facilitator Totto
Galls Lov og Erstatningsprosjekter
GeekCruise
Hard Choices arkitektur spill
How to build practical enterprise architecture team
How your choice of middleware product affects your testability
Hva betyr åpne API for (virksomhets)arkitektur
Hva er en BPMS?
Hvordan få IT arkitekter til å slutte å lage flere problemer enn de løser...
Hvordan smidig2010 bruker nettskyen
Hvorfor arkitektur?
Hvorfor bygger vi igjen i siloer?
Hvorfor er arkitektur viktig?
IASA Norge Wiki
IASA Norge gjennopstår med nytt styre
IASA Sertifisering skal erstater Microsoft MCA
IASA forum
IASA-medlemsmøte 2009-04-22 - Hva er arkitektens ansvar?
IASA-medlemsmøte 2009-05-23-25 - Architects in deep water... (GeekCruise)
IASA-medlemsmøte 2009-05-28 - Hva er egentlig "skyen", og hva betyr det for oss arkitekter?
IASA-medlemsmøte 2009-06-24 - Laws for project architects
IASA-medlemsmøte 2009-09-16 - avlyst!
IASA-medlemsmøte 2009-10-14 - noSQL
IASA-medlemsmøte 2009-11-18 - Arbeidsflytsarkitekturer
IASA-medlemsmøte 2009-12-16 - My worst day as a software architect
IASA-medlemsmøte 2010-01-13 - Hvorfor konvertere noe til ny teknologi når det virker?
IASA-medlemsmøte 2010-02-18 - Opplæring av arkitekter
IASA-medlemsmøte 2010-04-15 - Introduksjon til virksomhetsarkitektur
IASA-medlemsmøte 2010-04-18 - Sikkerhet i arkitekturarbeidet
IASA-medlemsmøte 2010-05-10 - Integrasjon (Communities in Action 2010 architecture track)
IASA-medlemsmøte 2010-09-01 - Nettskyen i praksis - kan skyen hjelpe oss ut av gjørma?
IASA-medlemsmøte 2010-10-06 - Bring your Own Architectural Challenge
ITIL versus kontinuerlig produksjon - en blodig kamp om budsjettene
Identity Access Management - infrastruktur, overlevering og driftssettingsplanlegging
Innspill fra paneldeltagere
Integration architecture and testability
Intro
Java deployment unit
June09Discussion
Kontakt Styret
Kontaktinfo
Laws for organizational architects
Laws for project architects
Leadership in architectural performance
Medlemsmøter 2009
Medlemsmøter 2010
Medlemsmøter 2011
Medlemsmøter 2012
Medlemsmøter
Meetup Food Sponsorship
Messaging on BEA Weblogic
Messaging on Glassfish ESB.
Messaging on OSWorkflow - ActiveMQ
Min tid er allerede oppbrukt - 5 grep til en enklere hverdag for arkitekter
Målsetning
Møtearkiv
NVE -Bruk av Arbeidsflyt til å Implementere logikk
Navigation
Nettskyen i praksis
No request-response architecture
OSK - 90% av konverteringsprosjekter er meningsløs sløsing
OSWA Norge Manifest
OSWA Norge Wiki
OSWA Norway Manifesto in english
Om IASA
Open Space
Open space - Tilbake til klient-server?
Oppsummering av Architecture Support for Testing
Polarisering av arkitekter, resultat av frustrasjon eller nyttig virkemiddel?
Presentasjoner 2009
Presentasjoner 2010
Presentasjoner
Presse
På tide å kaste ut relasjonsdatabasen
Realisering av SSO på tvers av applikasjoner og organisasjoner
Reports on teaching and learning architecture skills
Reports on teaching and learning architecture
Responsibility and traceability in architecture decisions OVER architecture visions, architecture diagrams and great ideas.
Scratcharea for the talk
Sikkerhet i en smidig utviklingsprosess - planlegging, implementasjon og vedlikehold
Sitting on your arse (with your team - project)
Size matters
Skyen som systemplatform
Smidig utvikling, DevOps og arkitektur
Soft eller Hard koding?
Software architecture for developers
Spennende top-10 liste over virksomhetsarkitekturtabber...
Staten innfører felles IKT arkitekturprinsipper
Talks from IASA Geek Cruise
Temaforslag
The architect's guide to continuous production
The architect-test manager interface
The responsibility of Getting the Concept Right
To use a Rules Engine or not to uses a Rules Engine
Training to become a software architect - Thoughts and reflections
ValueReporter
Vedtekter for OSWA
Virksomhetsarkitektur - oppblåst teori eller nyttig verdifokus som tar hensyn til hele virksomheten
Vær-varsom plakaten for arkitekter
What does an architect need to know
Where do you start?
Why do Software Projects Fail - panel discussion topics
Workshop Architects in deep water... (Geek Cruise) i Mai
Blog
Blog
[Blog] Evolutionary architecture and emergent design - Investigating architecture and design
[Blog] Datavarehusarkitekturer
[Blog] 97 things every software architect should know
[Blog] Definér "Software Arkitekt" - følg debatten
[Blog] Microsofts Architecture Journal ønsker SOA artikler
[Blog] Teaser på noen emner for høsten
Communities In Action
Communities In Action
Communities In Action Blog from May, 2021
CiA 2012 - Bridging the gaps - or how to enable the advantages of new technology in the darkest corners
CiA 2015
CiA History
CiA2010
CiA2011
CiA2012
Communities in Action 2010
Communities in Action
Communities in action 2011
Smidig Conference
Smidig Conference
ORG: Smidig Blog from February, 2021
ORG: Smidig Blog from February, 2023
Bli enige om priser
Flytte statiske sider inn i applikasjonen
Forbedringer i brukergrensesnitt
Frie ideer for smidig2010
Konferanseapplikasjon produktkø
Konferanseapplikasjonen
Legge ut applikasjonen på smidig2009
Online betaling deltakelse
Oppsett av utviklingsmiljø
Program
Refusjon av utlegg
Registrering av lyntaleforedrag
Rekvisita
Smidig 2010
Sponsor
Statusmøte 27102010
Testprotokoll
Web
Økonomi
Agile Software Development Home
Automatic code review
Builder project
Enterprise Maven Infrastructure
Enterprise Maven Infrastructure
Generic Parent POM Example
How to deploy to IBM WebSphere 6.x
Java Parent POM Example
Maven Artifact Naming
Maven Deploy and Release FAQ
Multi-module project with inheritance
Organizing Maven projects
Project Inheritance
Project Structure for Persistence Logic
Recommended directory structure using Subversion and Maven
smidigtonull
Community Leader Summit
Community Leader Summit
Beskrivelse av sponsorpakke
Budsjett
CLSC Oppstartsmøte
CLSC konsept
CLSC12 - Tilbud fra Colorline
Community Leader Summit Cruise 2012
Lister over potensielle sponsorer
Meetups i Oslo
TO DO
Mobile Code Camp 2011
Mobile Code Camp 2011
2011-07-27 planningmeeting
Agenda
Backlog
Budget
CASE
Facilitators
MCC Home
Participants
Partners
Partnertilbud - utkast
Quality Hotel Olavsgaard
Quality Spa & Resort Holmsbu
Teams
DevHouse
DevHouse
Målsetninger og statutter
Planer og status på prosjektet
Utviklerhuset
HTML5 Code Camp
HTML5 Code Camp
Agenda - Final
Agenda and CASE
Canvas
Coding teams
Documentation team 4
File API
Frontend Home
Invitasjon til HTML5 Code Camp
Presentations
Program detailed - Draft 01
Team 4
The Drag and Drop API
The new semantic elements (section, article, nav etc..).
Video and Audio API's
WebSockets
Oslo XP Meetup
Oslo XP Meetup
2010-09-30 Oslo XP meetup arrangørmøte
Oppdatert preliminær plan for XP meetup møter
Open Source Projects
Open Source Projects
Open Source Projects Blog from September, 2020
Open Source Infographics
Open Source Projects Home
Organizations
Organizations
Organizations Blog from September, 2020
Organizations Blog from November, 2020
Organizations Home
MTSG
MTSG
Mean Time Since Green Game - Home
Overview
RoughWorking
Rules of the game
The Unsplice Exercise
Operations
Operations
System Administration
System Administration
Apache forward proxy
Apache overview
Artifact repository user and role management
Artifactory 2.0.x Installation Guide - Solaris
Basic iptables setup
Confluence 3.5 - Amazon EC2
Continuous Integration Server Overview
Continuous Integration Servers
Continuum 1.3.2 Installation Guide - Solaris
DNS Environment Enclaves
Debug Java applications on Unix or Linux
Dynamic addressing with service names
Full disk encryption
Gigaspaces installation guide
How to install Xvfb on Ubuntu
Hudson Installation Guide - Solaris
Java Profiling
Jenkins Installation Guide - Docker
KVM
LVM
M2Sites - Apache-based Installation Guide
Maven Repository Managers
Nexus Installation Guide - Amazon EC2
Nexus Installation Guide - Docker
Nexus Installation Guide - Linux
Nexus Installation Guide - Solaris
Personal backup routines
Roll-back using virtualization
UFW - Uncomplicated Firewall
Version Control System tips and tricks
Virtualization
Webproxy (reverse proxy)
artifactory-smf.xml
artifactoryctl
ci-server-prerequisites
continuum-smf.xml
hudson-smf.xml
GitHub Repos
GitHub Repos
GitHub Repos
GitHub Repos
_deprecated_log4jna
_parentpom
ACS SharepointComponents
ACSSearch
Awesome Competence Availability And Allocation
Awesome Competence System ACS
Awesome Competence System Provisioning
Awesome Competence System Sharepoint App
Awesome Competence System Sharepoint Statuswidget
aws infrastructure
binary tree
blitz client basic
blitz docker
bonsai
bragi
buri
cantara annual christmasbeer
Cantara Renovate Config
cantara toolbox
cantara.github.io
Client Observer Filter
cloudwatch resource monitor
ConfigService
ConfigService Admin SDK
ConfigService Dashboard
ConfigService SDK
cueconfig
devops
distributed saga
FlowLogger
FlowVisualizerReact
git release helper
gober
gremlin graph gui
grpc jpms shaded
Hazelcast Samples
http request
HTTPLoadTest Baseline
Hystrix BaseCommands
Hystrix BaseJDBCCommands
IoT frontend
IoT MobileService
IoT Photon
JAU Updater App
Java Auto Update
java modules demo
java modules json1
java modules json2
julebrus
kcp commands
kcp dashboard
kcp memory
kcp triage
knowledge context protocol
lib electronic components
llms txt rag compare
logback ext cloudwatch appender
maven infrastructure
message performance sampler
MessiFilesystemProvider
MessiGCSProvider
MessiKinesisProvider
MessiProject
MessiS3Provider
MessiSDK
MessiSQSProvider
microservice baseline
mvn golang
neo4j apoc jpms shaded
nerthus
nerthus cli
nerthus probe
nerthus ui
nerthus2
parquet java shaded
PathWatcher
ProcessWatcher
property config
property config json
raspberrypi blue green deployment
ratpack echo websockets application
ratpack freemarker
ratpack guice config
ratpack websockets
realestate api java
realestate azure client lib
realestate cloudconnector agent
realestate desigo plugin
realestate mappingtable lib
realestate metasys cloudconnector agent
realestate typelib java
Resilience4j BaseCommands
ServerSentEvents agent
simple microservice config
SimpleDashboardBaseline
SourceCodePortal
SourceCodePortal testdata
sqs util
stingray
stingray jdk8
Synthesis Little Brother
terraform aws acm certificate
terraform aws asg
terraform aws break the seal
terraform aws ecr
terraform aws ecs fargate
terraform aws eks
terraform aws grafana
terraform aws http api
terraform aws loadbalancer
terraform aws rds instance
terraform aws ssm agent policy
terraform aws static site
terraform aws vpc
Valuereporter
Valuereporter Agent
Valuereporter Java Client
Valuereporter Java SDK
Valuereporter LoadGenerator
Valuereporter Statsd Agent
vili
visuale
visuale client java
wamper
Whydah
Whydah Admin SDK
Whydah CRMService
Whydah Go SDK
Whydah HelidonProvider
Whydah Java SDK
Whydah nginx filter
Whydah OAuth2Service
Whydah Openidconnect Testfrontend
Whydah Provisioning
Whydah SecurityTokenService
Whydah SPAProxyService
Whydah SSOLoginWebApp
Whydah StatisticsDashboard
Whydah StatisticsService
Whydah TestWebApp
Whydah TypeLib
Whydah UserAdminService
Whydah UserAdminWebApp
Whydah UserIdentityBackend
Whydah UserStateService
wiki
xorcery
xorcery examples
xorcery genericevent typelib
xorcery jsonapi jdk11
Archive
Archive
Personal Spaces
Personal Spaces
~andersand
~andersand
~andersb
~andersb
My notes
~anton@antonbabenko.com
~anton@antonbabenko.com
Home
.bookmarks
~awiik
~awiik
User: baard.lind
User: baard.lind
Create Archetype
Expected Baseline of Java-Agile-Developer
Find WebService in java files
Foredrag - Brannveggen lekker - flerlags sikkerhet er ditt nye designpattern
Foredrag
Git Init script
Gliffy
Grandiosa Fabrikken
List processes
Logging Strategy and Tactics
Refactoring - erfaringer fra JavaZone
Regex
Restricted-Tomra Collector Rules
Sequence Diagram Simplefied
Strebere
Tilstand og Fremtidsanalyse Ny Modell
ValueReporter-automatic include
Valuereporter-sandbox
Whydah TODO
iStream
whydah -sso arbeide
Blog
Blog
[Blog] På plass på ny jobb.
User: dagb
User: dagb
Groking Software Architecture
JSF Memory leaks & challenges
ShortBio
Blog
Blog
[Blog] Groking Software Architecture
~gatepoet
~gatepoet
~halrik
~halrik
~hansogj
~hansogj
Bio
~helge
~helge
~hkokko
~hkokko
~ho.leon@gmail.com
~ho.leon@gmail.com
Tips og triks for smart bruk av søkeindekser
~jek@webstep.no
~jek@webstep.no
~jhannes
~jhannes
~lacostej
~lacostej
Bio
~lazee
~lazee
~leif@auke.no
~leif@auke.no
~leifh@conduct.no
~leifh@conduct.no
~maurtvedt
~maurtvedt
Egenskp
ListDial concept
Mockups for Eat In Common
The system development actors
~niklas@leanway.no
~niklas@leanway.no
~ovejord@hotmail.com
~ovejord@hotmail.com
~oyvindaa
~oyvindaa
~paal.levang@synaptic.no
~paal.levang@synaptic.no
~per.spilling
~per.spilling
Agenda - legge inn lyntaler i romfordelingsoversikten
Avklare refusjonsordning for speakers
DDD "track" - Organisere paneldebatt under ledelse av Kevlin
EMS - Flytt Highlight summary til Body der hvor det trengs
EMS - Legge inn bilder og info på de som mangler
EMS - Oppdatere med info om hvem som har trukket seg
EMS - Oppdatere med status for hvem som har bekreftet at de kommer
EMS - Sett rom og tid
EMS - Sjekke foredrag før go-live
Final info to speakers including speakers dinner
Finne foredragsholder gave
Infomail om deadline for levering av slides
Invitasjoner samt malmateriale
Kohsuke - purre om mer avansert Hudson foredrag
Lage utkast til mail om deadline for levering av slides
Legge til lables (former keywords) i EMS
Lightning talks - diverse
Møtereferat 17.aug
Oppdatere oversikt over hvem som ønsker å få dekket utgifter
Pcom oppgaver
Programkomiteen 2009
Publisere info om hotell
Scott Davis har fått accept mail på 2, men står kun med 1 i programmet
Sende ut infomail til speakers
Sjekke at alle har bekreftet
Sjekke om Erik Hatcher kan klare seg med mindre penger
Speakers dinner - Lage en RSVP med questback eller lign
Speakers dinner - bestille mat
Speakers dinner - booke sted
Visumhjelp til kjæresten til Ciurana
~perchrh
~perchrh
~sharebear
~sharebear
Jonathan Share Blog from May, 2021
~sherriff
~sherriff
BCT TODO
Backward Compatibility Tester Home
Bilder jz2011
Bilder
Confluence for programvareutvikling
Error management
Git-huskeliste
Git notisblokk
Guide til hvordan velge teststrategi
Helligdager i java
How to include a short bio in several pages using DRY principle
Hvordan logge parametre
Hvordan se bruk av swap
Images for presentations
JZ-innlevering
JZ2011 - notater
Jetty bundle
Jetty-debugging
Logging
Lvm - korrupt pv
NKK-sommerprosjekt
Notatblokk
Oracle XE til tester
Overstyre config i war
PKOM 2015
Painting part of a picture without knowing what the rest looks like
Potensiale
Retrospect summary
Rules
Swingarkitektur
Teknologihuset
Testable JAX-WS Webservice using CXF
Teststrategi
Tips and tricks when building simple HTTP CRUD services
Tjenesteversjonering
Use putty to set up socks proxy
WS-diskusjon med Totto
.bookmarks
gilb-exercise
log4j-rot
test
~steinim
~steinim
~terje.orvedal@webstep.no
~terje.orvedal@webstep.no
beta.ws
Blog
Blog
[Blog] Siste nytt
~tobiast
~tobiast
Tobias
~tor.martin.saur@gmail.com
~tor.martin.saur@gmail.com
User: totto
User: totto
Thor Henning Hetland Blog from February, 2009
Amazon CloudFront
Cloud definition misses the point....
Cloud definitions in despair.. (Gartner)
CloudMQ
Clouded Vision
Clouds only for tactical projects until 2012 - Gartner misses the point... (again)
Considerations in Building Web Applications for the Amazon Cloud
Free SimpleDB Beta Cloud from Amazon
Open Source and Community Clouds
Sinnataggen and some Cloud development thoughts...
Trouble In The Clouds - Gmail Turns Into Gfail
VMware - All your clouds are belong to us
Why clouds should be more like operating systems
Thor Henning Hetland Blog from March, 2009
Its time for auto scaling - avoid peak load provisioning for web applications
Transparancy is essensial to security in the cloud
Cloud - auto-magic og just provisioning platform for your distributed system
Gartner on Cloud Computing, misses again...
Thor Henning Hetland Blog from September, 2009
On the greenness of Clouds
Thor Henning Hetland Blog from April, 2020
Thor Henning Hetland Blog from July, 2021
Thor Henning Hetland Blog from May, 2023
Annet
CV in English
CV in Norwegian
Developers – You’re Invited
Education
Erfaring
Experience
Fagkompetanse
Food and Wine in Norway
Language
Mine verktøy
Organization
Presentations and publications
Prosjekt CV
Query
Sci-Fi litterature
Sci-fi books read 2012
Sci-fi books read 2013
Sci-fi books read 2014
Sci-fi books read 2015
Sertifisering og Kurs
ShortBio
Skill
Totto´s Blog on Cloud Computing
Totto´s Home
Twitter backup
Utdannelse
XP Meetup - Software Architecture versus Agile - panel
test
Blog
Blog
[Blog] Amazon CloudFront
[Blog] Cloud Computing- Are You Looking for IaaS or PaaS Provider?
[Blog] Cloud definition misses the point....
[Blog] Cloud definitions in despair.. (Gartner)
[Blog] Clouded Vision
[Blog] CloudMQ
[Blog] Clouds only for tactical projects until 2012 - Gartner misses the point... (again)
[Blog] Considerations in Building Web Applications for the Amazon Cloud
[Blog] Free SimpleDB Beta Cloud from Amazon
[Blog] Open Source and Community Clouds
[Blog] Sinnataggen and some Cloud development thoughts...
[Blog] Trouble In The Clouds - Gmail Turns Into Gfail
[Blog] VMware - All your clouds are belong to us
[Blog] Why clouds should be more like operating systems
[Blog] Its time for auto scaling - avoid peak load provisioning for web applications
[Blog] Transparancy is essensial to security in the cloud
[Blog] Cloud - auto-magic og just provisioning platform for your distributed system
[Blog] Gartner on Cloud Computing, misses again...
[Blog] On the greenness of Clouds
Miscellaneous
Miscellaneous
Agitec vs Altran
Home
Table of contents
EDR Concept
EDR Concept with Silo System integration
EDR - Pattern diagram
EDR Concept
EDR Concept with Silo System integration
Back to top