ApplicationData

Example Application.XML
<?xml version="1.0" encoding="UTF-8" standalone="yes"?>
<application>
<applicationid> id </applicationid>
<applicationname> name </applicationname>
<defaultrolename> defaultrolename </defaultrolename>
<defaultorganizationname> defaultorganizationname</defaultorganizationname>
<organizationsnames>
<organizationname> availableOrgName1 </organizationname>
<organizationname> availableOrgName2 </organizationname>
<organizationname> availableOrgName3 </organizationname>
<organizationsnames>
</application>
Example Applications.JSON
[
{
"id":"id1",
"name":"test",
"defaultRoleName":"default1role",
"defaultOrgName":"defaultorgname",
"availableOrgNames":[
"developer@customer",
"consultant@customer"
]
},
{
"id":"id2",
"name":"test2",
"defaultRoleName":"default1role",
"defaultOrgName":"defaultorgname",
"availableOrgNames":[
"developer@customer",
"consultant@customer"
]
}
]
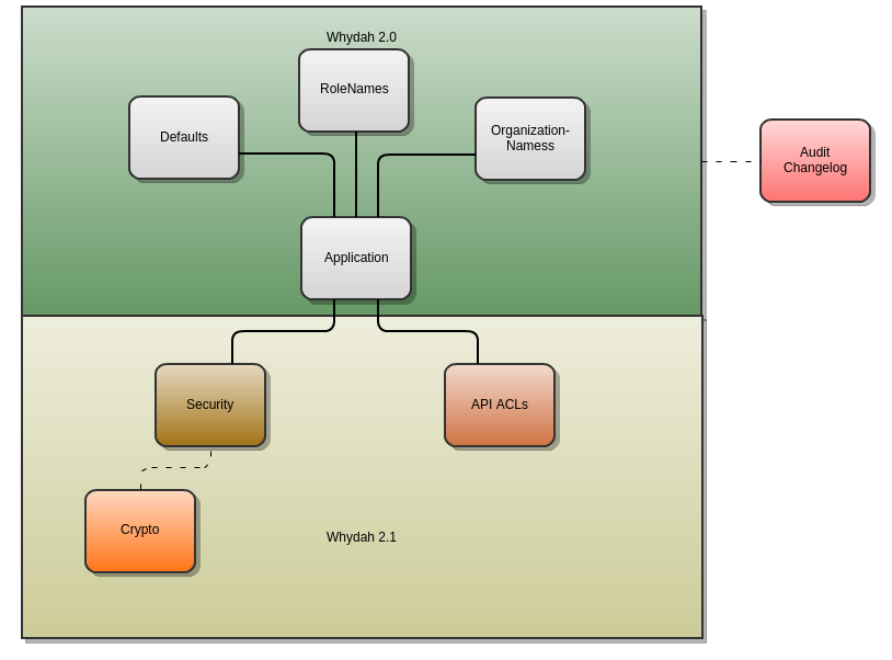
Example Whydah 2.1 Application.XML
Whydah 2.1 Alpha - subject to change
<?xml version="1.0" encoding="UTF-8" standalone="yes"?>
<application>
<applicationid> id </applicationid>
<applicationname> name </applicationname>
<applicationurl> http(s)://myUrl </applicationurl>
<applicationlogo> http(s)://link_to_logo </applicationlogo>
<applicationdescription> some short description </applicationdescription>
<applicationauditlevel>0</applicationauditlevel>
<usertokenfilter>true</usertokenfilter> <!-- default = TRUE = only this applictions roles in usertoken -->
<defaults>
<defaultrolename> defaultrolename </defaultrolename>
<defaultorganizationname> defaultorganizationname</defaultorganizationname>
</defaults>
<organizations>
<organizationname> registeredOrgName1 </organizationname> <!-- Do we need more data here? -->
<organizationname> registeredOrgName2 </organizationname>
<organizationname> registeredOrgName3 </organizationname>
<organizations>
<roles>
<rolename> employee </rolename> <-- Do we need more data here? -->
<rolename> manager </rolename>
<rolename> editor </rolename>
<roles>
<security>
<minimumsecuritylevel>2<minimumsecuritylevel> <!-- the higher the more secure -->
<minimumDEFCON>4</minimumDEFCON> <!-- lower is closer to thermal nuclear war -->
<minumumUpdateFrequency>60d</minumumUpdateFrequency> <!-- compliance on longlivity of botstrap secret -->
<crypto>
<cryptoid/><algorithm/><seed/><secret/> <!-- need more work -->
<cryptoid/><algorithm/><seed/><secret/>
<cryptoid/><algorithm/><seed/><secret/>
<cryptoid/><algorithm/><seed/><secret/>
<cryptoid/><algorithm/><seed/><secret/>
</crypto>
</security>
</application>